近日,太阳集团tyc138董阿力德尔图教授团队在石墨炔抗菌材料方面取得重要研究进展,相关成果在国际化学权威期刊Nano Today上发表,题目为“Mild phototherapy strategies for efficient treatment of bacterial keratitis while avoiding side effects.”(论文链接:https://www.sciencedirect.com/science/article/pii/S1748013224001919?dgcid=author)。论文第一作者为我院博士研究生李培培,通讯作者为我院亢静与董阿力德尔图教授、中国科学院化学研究所李玉良院士团队李勇军教授及吉林大学中日联谊医院甲状腺外科梁楠副教授,ok138cn太阳集团为该论文第一完成单位。

细菌性角膜炎(BK)是最常见的眼病之一,易导致基质损伤、角膜穿孔,甚至失明。有效的BK治疗需要具备良好治疗效果的同时避免副作用的产生。近日,ok138cn太阳集团董阿力德尔图教授课题组通过温和光热效应增强光动力策略(m-PTT/PCT)制备了GDY-Ag@AgCl异质结纳米抗菌材料,用于协同抗耐药菌治疗。该策略通过光诱导作用产生温和的光热效应,促进了ROS的产生,从而实现了高效杀菌(如图1)。同时降低了光治疗药物过热和体内积累对正常组织和细胞造成的副作用。该项工作通过建立耐甲氧西林金黄色葡萄球菌(MRSA)感染SD大鼠角膜炎模型实验证明这种光诱导策略能够有效地治疗MRSA引起的BK,不产生副作用,并显示出卓越的消炎能力。

图 1. (a)GDY-Ag@AgCl合成示意图;(b)GDY-Ag@AgCl用于m-PTT/PCT治疗细菌性角膜炎的示意图。
抗菌实验验证了GDY-Ag@AgCl的抗菌活性可以通过PTT对PCT的促进作用得到增强。m-PTT/PCT组对耐氨苄西林钠大肠杆菌(AREC)和MRSA抗菌效率可以降低4.5和4.8个数量级,显著高于其他实验组(图2a-c)。通过活/死染色细菌染色和SEM(图2d-e)观察对上述结果进行验证,发现相对于对其他实验组m-PTT/PCT组菌膜破损最严重。

图2. GDY-Ag@AgCl不同条件下的抗菌活性
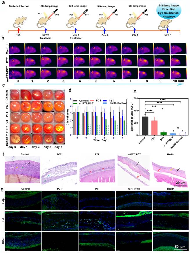
体内外细胞毒性实验验证了GDY-Ag@AgCl具有良好的生物相容性,可安全用于生物体内。将GDY-Ag@AgCl用于由MRSA引起的细菌性角膜炎治疗中,结果表明GDY-Ag@AgCl在光诱导下能够有效促进细菌性角膜炎治疗(图3)。本研究为耐药细菌眼部感染的治疗提供了一种安全、有前景的方法。

图3. GDY-Ag@AgCl用于治疗SD大鼠模型细菌性角膜炎
该研究受到国家自然科学基金(22062017)、内蒙古自治区自然科学基金(2023QN02011)以及内蒙古自治区高等学校科学技术研究项目(NJZZ23091)的支持。
通讯作者简介:
董阿力德尔图,教授,博士生导师。任全国卫生产业企业管理协会抗菌产业分会委员。担任SCI期刊Polym. Polym. Compos.副主编,任SCI期刊Rare Met.青年编委。2021年入选内蒙古自治区“高等学校科技创新团队发展计划”领军人才,2019年入选内蒙古自治区“草原英才”工程,2019年获批内蒙古自治区杰青培育基金项目,2017年入选内蒙古自治区青年创新人才一层次,2017年入选内蒙古自治区新世纪“321人才工程”,2017年荣获ok138cn太阳集团“乌可力优秀青年教师奖”,2017年入选ok138cn太阳集团“国家杰出(优秀)青年科学基金”培育人选。主要从事乳品质量安全控制技术、抗菌技术等方面研究。迄今,主持承担国家自然科学基金项目、内蒙古自治区科技计划项目等科研项目20余项,专利7项,出版学术专著3部,研究成果在Chem. Rev., Adv. Sci., LWT-Food Sci. Technol., Int. Dairy J.等国际权威期刊上发表SCI论文70余篇,其中最高影响因子IF 72.087,高被引论文2篇。