近日,太阳集团tyc138董阿力德尔图教授团队在二维紫磷抗菌材料方面取得重要研究进展,相关成果在国际化学权威期刊Chemical Science上发表,题目为“Bacterial elimination via cell membrane penetration by violet phosphorene peripheral sub-nanoneedles combined with oxidative stress”(论文链接:https://pubs.rsc.org/en/content/articlelanding/2024/sc/d3sc05517e)。论文第一作者为我院博士研究生沈秋狄,通讯作者为我院亢静教师与董阿力德尔图教授、西安交通大学张锦英教授以及温州医科大学附属眼视光医院王佰亮研究员,ok138cn太阳集团为该论文第一完成单位。

抗菌材料的有效性很大程度上受到其抗菌机制的影响,而抗菌机制又取决于材料拓扑结构。在自然界中,昆虫翅膀表面的纳米突起通过物理渗透赋予其优异的抗菌性能,同时与宿主细胞相容。受昆虫翅膀纳米结构的启发,紫磷(VP)由于其边缘的亚纳米针而具有抗菌潜力。研究结果表明VP及其剥离产物紫磷烯纳米片(VPNS)通过外周次级纳米针诱导的细胞膜穿透与氧化应激相结合,对致病菌具有优异的抗菌能力,并将其应用于表皮伤口感染和细菌性角膜炎治疗中,显示出良好的疗效(图1)。

图1. VPNS通过外周次级纳米针结合诱导的物理破坏结合氧化应激抗菌机制治疗伤口感染和细菌性角膜炎
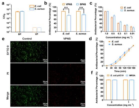
VPNS可以灭活99.9%以上的常见致病菌(如大肠杆菌和金黄色葡萄球菌)和耐药菌(如耐药大肠杆菌和耐甲氧西林金黄色葡萄球菌),抗菌效率高于黑磷纳米片(BPNS),同时VPNS的抗菌效率具有浓度、光和时间依赖性(图2)。

图2. VP及VPNS的抗菌活性
通过体外细胞毒性实验验证了VPNS具有良好的生物相容性,可安全用于生物体内。将VPNS用于由金黄色葡萄球菌和耐甲氧西林金黄色葡萄球菌引起的表皮伤口感染和细菌性角膜炎治疗中,结果表明VPNS能够有效促进创口愈合和细菌性角膜炎治疗(图3)。

图3. VPNS用于细菌性角膜炎治疗
本研究不仅提出了一种新兴的二维抗菌材料,且为VPNS在生物医学领域中的应用提供了研究基础。
该研究受到国家自然科学基金(22062017)、内蒙古自治区自然科学基金(2023QN02011)以及内蒙古自治区教育厅(NJZZ23091)的支持。
通讯作者简介:
董阿力德尔图,教授,博士生导师。任全国卫生产业企业管理协会抗菌产业分会委员。担任SCI期刊Polym. Polym. Compos.副主编,任SCI期刊Rare Met.青年编委。2021年入选内蒙古自治区“高等学校科技创新团队发展计划”领军人才,2019年入选内蒙古自治区“草原英才”工程,2019年获批内蒙古自治区杰青培育基金项目,2017年入选内蒙古自治区青年创新人才一层次,2017年入选内蒙古自治区新世纪“321人才工程”,2017年荣获ok138cn太阳集团“乌可力优秀青年教师奖”,2017年入选ok138cn太阳集团“国家杰出(优秀)青年科学基金”培育人选。主要从事乳品质量安全控制技术、抗菌技术等方面研究。迄今,主持承担国家自然科学基金项目、内蒙古自治区科技计划项目等科研项目20余项,专利7项,出版学术专著3部,研究成果在Chem. Rev., Adv. Sci., LWT-Food Sci. Technol., Int. Dairy J.等国际权威期刊上发表SCI论文70余篇,其中最高影响因子IF 72.087,高被引论文2篇。